首页
关于我们
公司简介
发展历程
组织架构
企业文化
党团活动
员工风采
业务范围
测绘地理信息
土壤污染调查
国土空间规划
地质灾害危险评估
航空摄影与遥感
社会稳定风险评估
林业调查规划设计
计算机系统集成
新闻资讯
公司新闻
行业新闻
公司公告
行业法律法规
测绘
规划
地灾
林草
社稳
基础信息调查
荣誉资质
联系我们
0895-4931066
权丰信息技术
首页
关于我们
公司简介
发展历程
组织架构
企业文化
党团活动
员工风采
业务范围
测绘地理信息
土壤污染调查
国土空间规划
地质灾害危险评估
航空摄影与遥感
社会稳定风险评估
林业调查规划设计
计算机系统集成
新闻资讯
公司新闻
行业新闻
公司公告
行业法律法规
测绘
规划
地灾
林草
社稳
基础信息调查
荣誉资质
联系我们
新闻资讯
——
新闻资讯
" keepImgOrg=1>
您的位置:
首页
林草
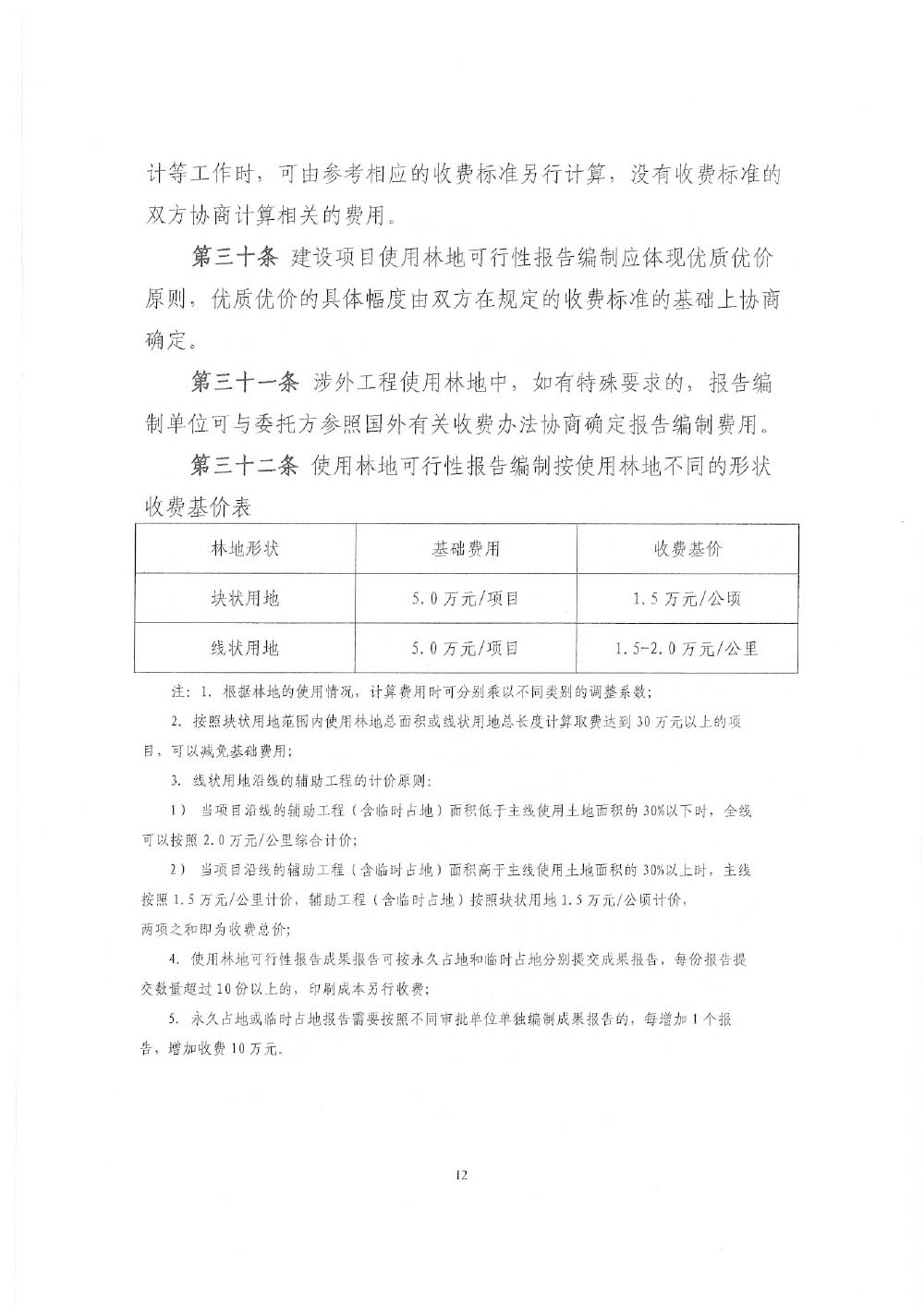
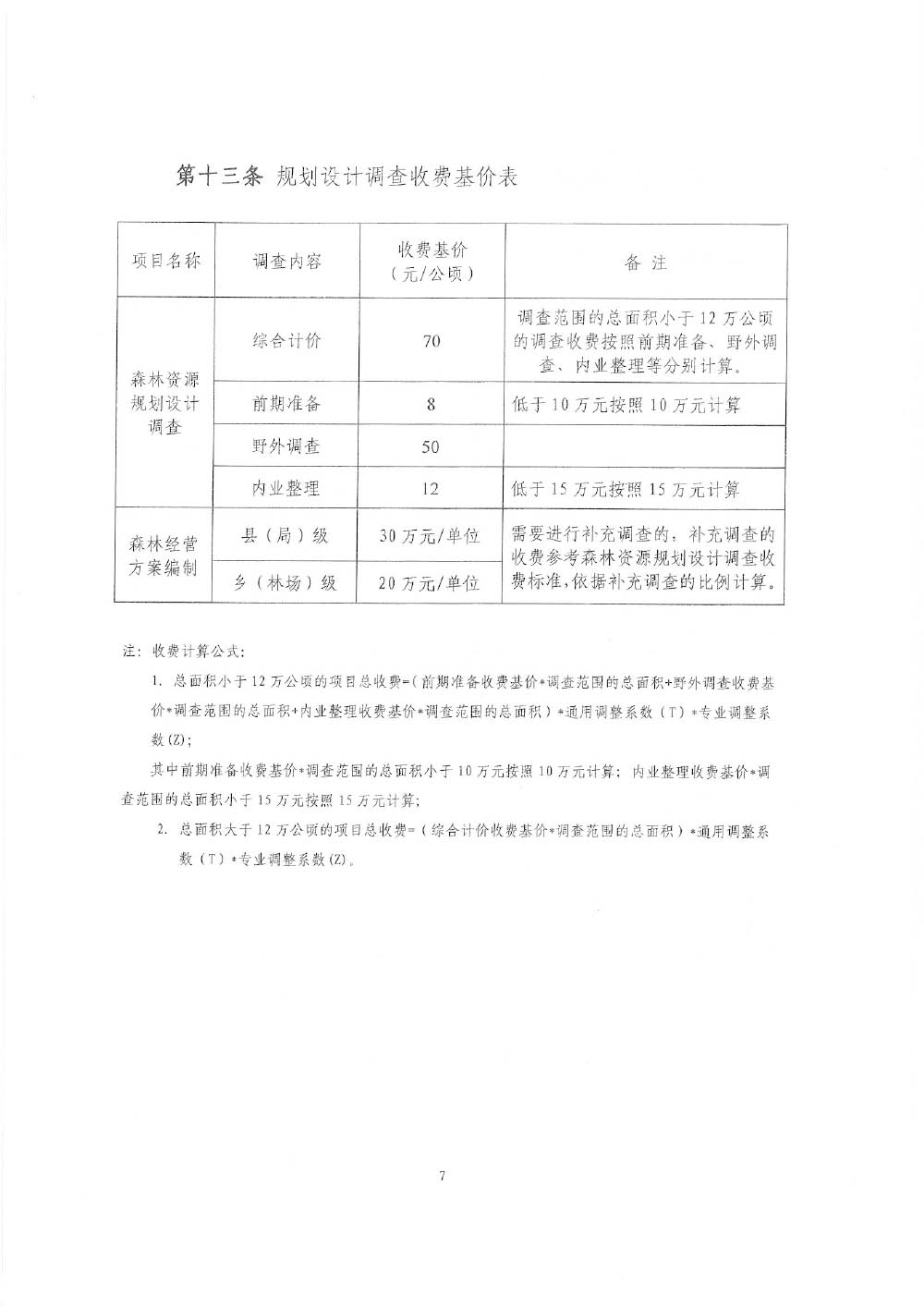
关于印发《林业行业调查规划项目收费指导意见》的通知(林建协[2018]15号)2
关于印发《林业行业调查规划项目收费指导意见》的通知(林建协[2018]15号)2
2023-08-17
部分图文转载自网络,版权归原作者所有,如有侵权请联系我们删除。如内容中如涉及加盟,投资请注意风险,并谨慎决策
上一篇
下一篇
QQ咨询
联系电话
0895-4931066
在线留言
微信扫一扫
返回顶部